跳到主要內容區
Menu
回首頁
中山首頁
網站地圖
繁
EN
回首頁
系所簡介
系所成員
分組修業課程
招生資訊
獎助學金
外國學生
傑出校友/系友專欄
法規/文件下載
校友近況回報
生醫所畢業校友近況回報
中山大學生醫所研究所畢業學生生涯追蹤
大專生暑期研習營
搜尋
本功能需使用支援JavaScript之瀏覽器才能正常操作
說明與辦法
參與師資
線上報名
錄取名單
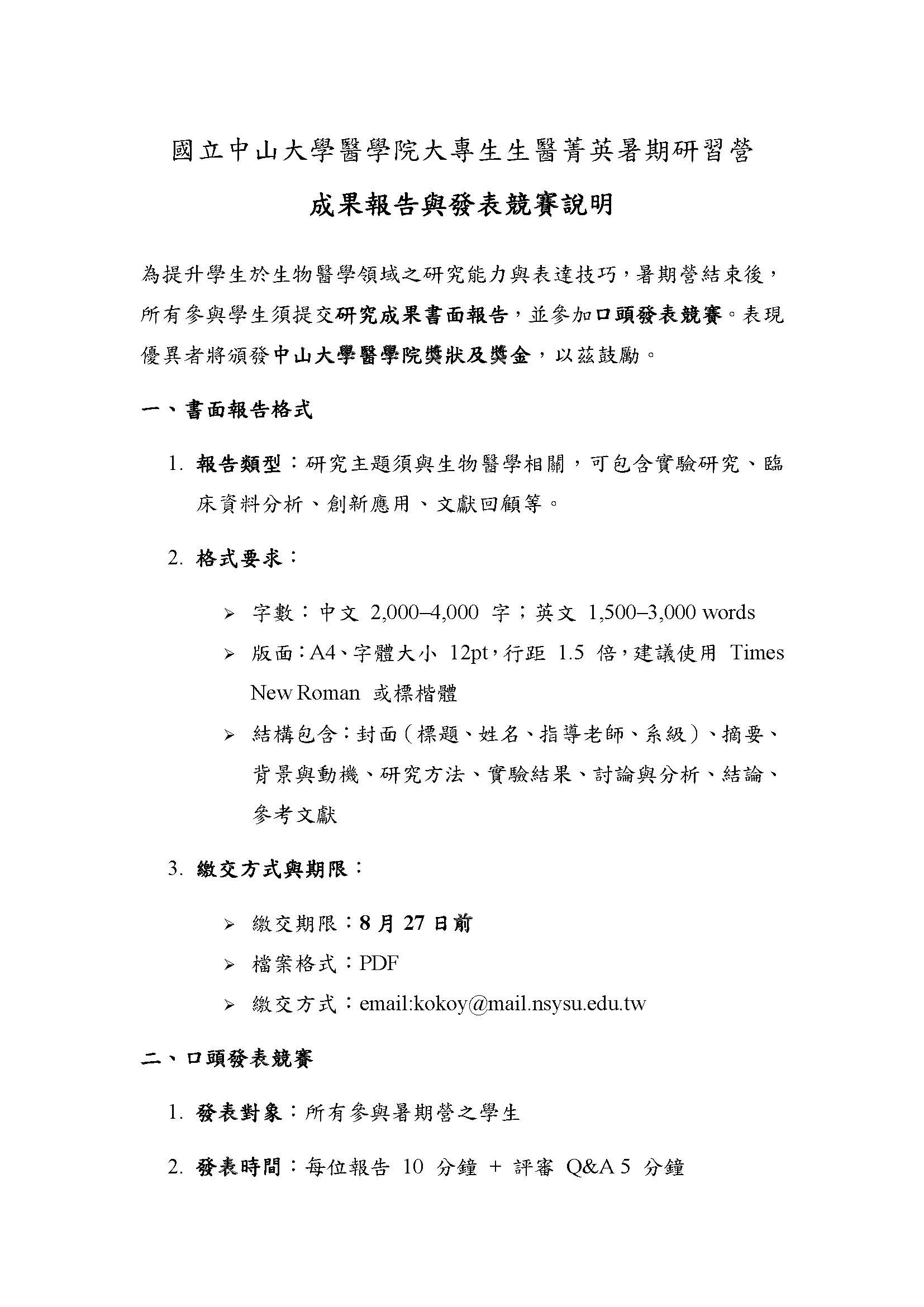
成果報告說明
成果報告得獎名單
成果報告說明
瀏覽數:
分享
Close (Esc)
Share
Toggle fullscreen
Zoom in/out
Previous (arrow left)
Next (arrow right)